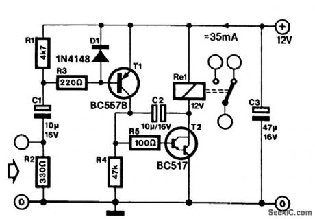
It similar with sound activation switch circuit which will turn on and turn off connect and disconnect the switch depending on the sound input. This is the circuit diagram of a voice operated relay.
Solid State Stepping Switch Under Switching Circuits 12382
Voice operated switch circuit diagram. A traditional vox circuit is unable to distinguish between voice and noise in the incoming signal. It has a relay output that can be used to turn external devices onoff. The output switch of this circuit is act by a relay. In a noisy environment the switch is often triggered by noise or the activation sensitivity must be turned down. In a noisy environment the switch is often triggered by noise or the activation sensitivity must be turned down. Tone amplifier sound operated on off switch.
Mic 1 receives tone signal of 46 khz from tone generation or transmitter circuit and converts it into electric signal. This circuit uses an mc2830 to form a voice activated switch vox. The microphone preamplifieru1 receive input signal which will be amplified. The post details 3 simple sound activated relay switch circuits which can used as a module for any system that might be assigned to trigger by detecting some kind of sound pressure levelor simply applications such as a voice activated alarm security circuit. This circuit consist of a schmitt trigger a relay driver and microphone preamplifier. This circuit uses an mc2830 to form a voice activated switch vox.
This schematic diagram below show a circuit of vox box voice operated switch. In the circuit sound operated on off switch microphone is used as sensor. The circuit allows you to operate your lighting or any circuit device which use 24v 3a maximum supply simply by clapping your hands. This is the circuit diagram of a voice operated relay. A traditional vox circuit is unable to distinguish between voice and noise in the incoming signal. This circuit consist of a schmitt trigger a relay driver and microphone preamplifier.
This schematic diagram below show a circuit of vox box voice operated switch. This circuit overcomes this weakness. The output electric signal from microphone is very weak and need amplification which is done by transistor t 1 and t 2. Threshold control r8 is fed by the amplified signal. Threshold control r8 is fed by the amplified signal. The circuit requires a small audio signal to switch on the relay such as equal to the audio output of a headphone jack of any equipment.
The microphone preamplifieru1 receive input signal which will be amplified. Clap on off switch clap on off switch diagram this is the circuit diagram of clap on off switch. The circuit can be operated with 12 volt dc but you can also operate it with 5 6 or 9 volts make sure to use the relay according to the voltage. This circuit overcomes this weakness. It similar with sound activation switch circuit which will turn on and turn off connect and disconnect the switch depending on the sound input.


















